loader
Background Image

ATEX Fire & Explosion Protection

Su Seguridad Comienza Aquí

Control de Humedad

Medidores de Punto de Rocio.

Medidores de punto de rocio

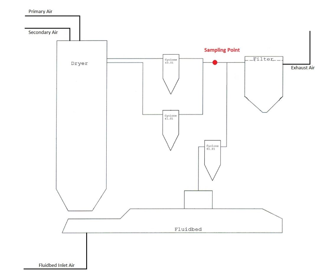
El aire de escape del proceso se aspira a una presión de 700 mbar a la temperatura del proceso utilizando una sonda de muestreo calentada Y aislada. La muestra de gas pasa a través de este tubo que tiene una temperatura suficientemente alta para mantener la muestra de aire por encima de su temperatura de punto de rocío y evitar cualquier condensación para asegurar una medición precisa. El tubo de muestreo tiene certificación ATEX para zonas 1/2 y 21/22.